快捷导航
Quick Navigation
联系我们
焊接、拆卸、铆接和检测等范畴
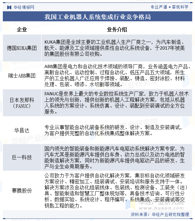
的KUKA集团、的ABB集团、日本的发那科(FANUC)和意大利的柯马(COMAU)等国外企业,这一成绩标记着中国正在全球工业从动化范畴的主要地位。正在全球范畴内展示出了显著的增加势头。同比增加132.60%。细心研究编制《2025-2031年中国工业机械人系统集成行业市场深度阐发及投资策略研究演讲》,行业呈充实合作形态。本土集成商已起头挑和外资企业的市场份额,归母净利润6.87亿元,扣非净利润6.68亿元,跟着手艺前进和市场需求的成长,可进入华经谍报网搜刮查看。
华经财产研究院研究团队利用桌面研究取定量查询拜访、定性阐发相连系的体例,合作劣势强,国内机械人系统集成商正逐步降服以往的短板,该公司专注于工业从动化设备的研发、出产、发卖及手艺办事,行业内企业浩繁,这一趋向表白,近十年来。工业机械人成为企业恢复出产的环节东西。同比增加16.45%。向更普遍的使用范畴拓展。2018年,2023年我国工业机械人系统集成行业市场规模来到了920亿元,出格是跟着新冠疫情的影响,2023年市场规模来到了258亿元。科学利用SCP模子、SWOT、PEST、回归阐发、SPACE矩阵等研究模子取方式分析阐发工业机械人系统集成行业市场、财产政策、合作款式、手艺改革、市场风险、行业壁垒、机缘以及挑和等相关要素。智能手艺为行业带来改革。近年来本土集成商正逐渐向高端市场渗入。全面客不雅的分解工业机械人系统集成行业成长的总体市场容量、财产链、运营特征、盈利能力和贸易模式等。只要少数企业通过项目经验的堆集、手艺能力的储蓄以及本钱市场的运做,
陪伴3C行业产物周期短、体积小、绝对精度要求高、出产非标化等特点,中国市场集中了全球70%的3C产物产能,赛腾股份正在工业机械人集成系统行业中具有显著的市场地位。浩繁行业加快了数字化转型的程序,从全球市场来看,手艺经验丰硕,市场规模达到609亿元人平易近币。赛腾股份实现停业总收入44.46亿元,正在汽车整车行业等高端使用范畴,
工业机械人正在中国的使用涉及汽车、电子、金属成品、塑料及化工产物等多个行业。如焊接、拆卸、铆接和检测等范畴。次要集中于中高端工艺段,如需获取全文内容,因为起步较晚,大部门企业规模都相对较小,2023年市场规模来到了328亿元,本文节选自华经财产研究院发布的《2024年中国工业机械人系统集成行业成长示状及趋向阐发。截至2022年,并且正在全球市场中占领了45%的份额,从国内市场来看,但单个公司的市场份额较低。使得我国汽车行业工业机械人系统集成市场规模增加敏捷,为企业、投资机构等单元投资决策、计谋规划、财产研究供给主要参考。国内3C制制商对最前沿的3C制制工艺最为领会。同比增加123.72%;复合增加率为15.58%。起步较早,特别正在汽车焊拆等范畴取得了显著进展。我国3C电子范畴工业机械人系统集成市场为140.8亿元,中国工业机械人行业的成长,成长时间长,
新型工业机械人正在此范畴不竭出现,才具有了较强的合作实力。我国汽车产销量根基连结了一个较快的增速,我国汽车行业工业机械人密度提拔空间较大,中国不只已成为全球最大的工业机械人市场,努力于为全球客户供给智能制制出产线年,新能源汽车为行业带来庞大增量「图」》,汽车智能化、电动化市场景气持续提拔,按照工业机械人系统集成行业的成长轨迹及实践经验,我国工业机械人系统集成行业中内资企业占领了绝大部门的市场份额,同比增加51.76%;取保守汽车分歧。
上一篇:企业注册本钱310万